Plotting (legacy API)#

Note

This is a legacy API that’s kept for backwards compatibility.

Ensure you have matplotlib installed:

%pip install matplotlib --quiet
Note: you may need to restart the kernel to use updated packages.
%load_ext sql
[JupySQL] Initializing providers...
[JupySQL] JUPYSQL_CNPG_ENABLED=NOT SET
[JupySQL] JUPYSQL_CNPG_NAMESPACE=NOT SET
[CNPG] Provider __init__ called, enabled=False
[JupySQL] CNPG provider registered, enabled=True
[JupySQL] CNPG discovered 0 database(s)

Connect to an in-memory SQLite database.

%sql sqlite://
Connecting to 'sqlite://'

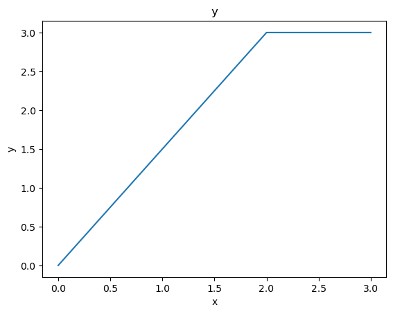
Line#

%%sql sqlite://
CREATE TABLE points (x, y);
INSERT INTO points VALUES (0, 0);
INSERT INTO points VALUES (1, 1.5);
INSERT INTO points VALUES (2, 3);
INSERT INTO points VALUES (3, 3);
1 rows affected.
1 rows affected.
1 rows affected.
1 rows affected.
points = %sql SELECT x, y FROM points
points.plot()
Running query in 'sqlite://'
/home/runner/work/jupysql/jupysql/src/sql/run/resultset.py:318: UserWarning: .plot() is deprecated and will be removed in a future version. For more help, find us at https://ploomber.io/community 
  warnings.warn(
<Axes: title={'center': 'y'}, xlabel='x', ylabel='y'>
../_images/8363a4bf9f55c2448801123a7b46b4a5102b62be76eb6f2b8b3a23a7269a5d6f.png

Bar#

Note: sample data from the TIOBE index.

%%sql sqlite://
CREATE TABLE languages (name, rating, change);
INSERT INTO languages VALUES ('Python', 14.44, 2.48);
INSERT INTO languages VALUES ('C', 13.13, 1.50);
INSERT INTO languages VALUES ('Java', 11.59, 0.40);
INSERT INTO languages VALUES ('C++', 10.00, 1.98);
1 rows affected.
1 rows affected.
1 rows affected.
1 rows affected.
change = %sql SELECT name, change FROM languages
change.bar()
Running query in 'sqlite://'
/home/runner/work/jupysql/jupysql/src/sql/run/resultset.py:366: UserWarning: .bar() is deprecated and will be removed in a future version. Use %sqlplot bar instead. For more help, find us at https://ploomber.io/community 
  warnings.warn(
<Axes: xlabel='name', ylabel='change'>
../_images/d6590be3878bd0be62c5567ca4b57d2c83dc87e3f78126f8a0d7aea938159421.png

Pie#

Data from Our World in Data.

%%sql sqlite://
CREATE TABLE energy_2021 (source, percentage);
INSERT INTO energy_2021 VALUES ('Oil', 31.26);
INSERT INTO energy_2021 VALUES ('Coal', 27.17);
INSERT INTO energy_2021 VALUES ('Gas', 24.66);
INSERT INTO energy_2021 VALUES ('Hydropower', 6.83);
INSERT INTO energy_2021 VALUES ('Nuclear', 4.3);
INSERT INTO energy_2021 VALUES ('Wind', 2.98);
INSERT INTO energy_2021 VALUES ('Solar', 1.65);
INSERT INTO energy_2021 VALUES ('Biofuels', 0.70);
INSERT INTO energy_2021 VALUES ('Other renewables', 0.47);
1 rows affected.
1 rows affected.
1 rows affected.
1 rows affected.
1 rows affected.
1 rows affected.
1 rows affected.
1 rows affected.
1 rows affected.
energy = %sql SELECT source, percentage FROM energy_2021
energy.pie()
Running query in 'sqlite://'
/home/runner/work/jupysql/jupysql/src/sql/run/resultset.py:282: UserWarning: .pie() is deprecated and will be removed in a future version. Use %sqlplot pie instead. For more help, find us at https://ploomber.io/community 
  warnings.warn(
<Axes: title={'center': 'percentage'}>
../_images/cc9892975f3626d9607f61cd6f1a8566b68d6d0de8eca6fa201cfe0cc0528f70.png